公考必读|2026公考视力体检红线!警察岗/普通岗一次讲清
2026年各省公务员笔试已落下帷幕,随着笔试成绩陆续公布,众多考生正全力备战面试,向“上岸”发起最后冲刺。
然而,在闯过笔试、面试两大关卡后,体检才是决定能否成功录用的最后一道关键门槛。不少考生一心埋头备考,却忽略了体检中的“隐形雷区”——一些看似不起眼的疾病或健康问题,很可能让你与心仪岗位失之交臂!
今天就为大家划重点:哪些情况无法通过公务员体检?特殊岗位视力不达标该怎么办?建议收藏关注!
一图看懂公务员录用最新体检标准↓
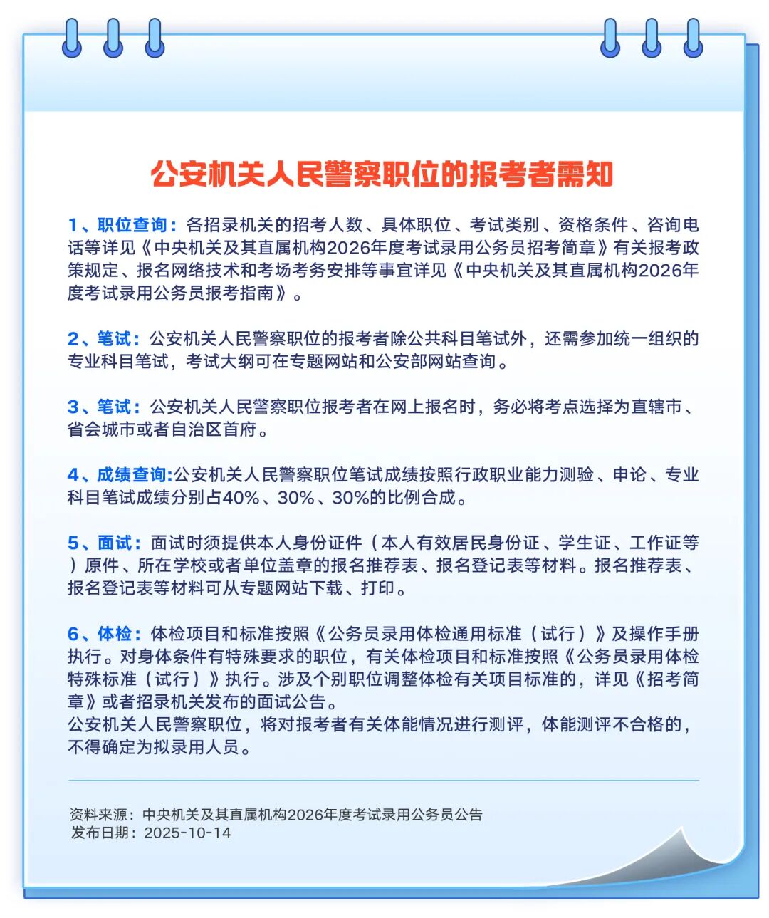
想报考警察岗位的考生,务必注意!
公考警察岗/普通岗“视力门槛”,一次讲清
人民警察、法医等特殊岗位对视力有明确要求,不少考生栽在这一步!两类标准要分清:
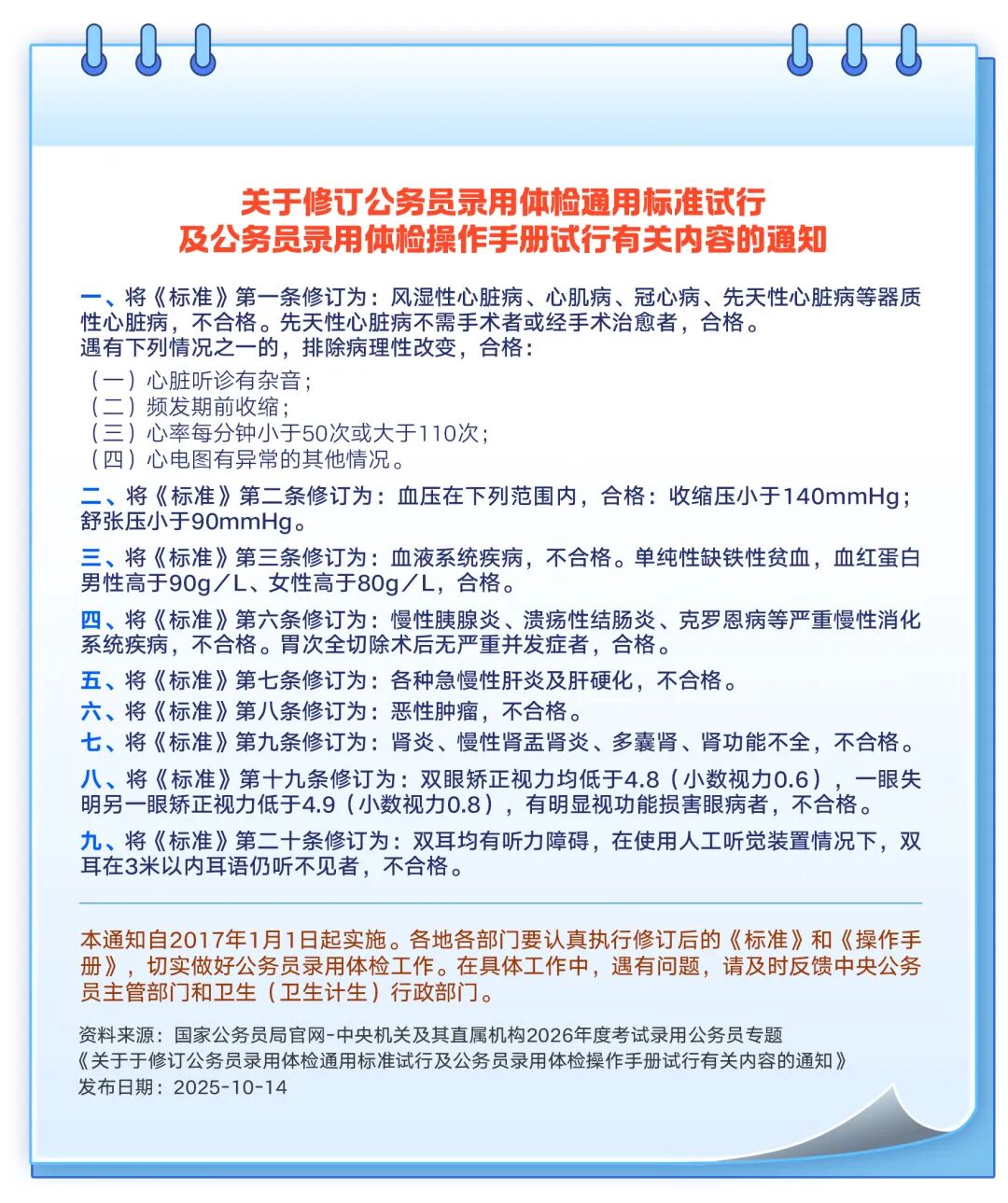
图源:国家公务员局网站《公务员录用体检通用标准(试行)》
1.通用标准(普通岗位):双眼矫正视力均低于4.8(小数0.6),一眼失明另一眼矫正视力低于4.9(小数0.8),有明显视功能损害眼病者(如青光眼、白内障、眼底病等),不合格。
图源:国家公务员局网站《公务员录用体检特殊标准(试行)》
2.特殊标准(警察等岗位):单侧裸眼视力低于4.8,不合格(国家安全机关专业技术职位除外)。法医、物证检验及鉴定、信息通信、网络安全管理、金融财会、外语及少数民族语言翻译、交通安全技术、安全防范技术、排爆、警犬技术等职位,单侧矫正视力低于5.0,不合格。
视力不达标怎么办?
别慌!公考体检明确认可激光手术和ICL晶体植入术,只要选对方式、预留恢复时间,视力达标不是问题。

注:具体是否适合还需要根据每个人的角膜综合情况进行评估,选择正规眼科医疗机构,听取医生的专业建议。
术前注意什么?这份时间规划表请截图保存!
紧急补救方案:时间紧张如何应对?
若面试后体检时间迫在眉睫,可参考以下建议:
立即预约术前检查:一般术前需要完成20余项检查(具体检查时间以当地医院实际接诊情况为准),再确认是否符合手术条件。
异地复查保障:建议尽量选择支持全国复查的连锁眼科机构,确保术后数据可追溯。
撰文:屈慧莹
编辑:屈慧莹
视觉设计:周梦宇
专业审核:陈茜
终审:李青霞







